
来源:http://www.nmpa.gov.cn/WS04/CL2138/336780.html
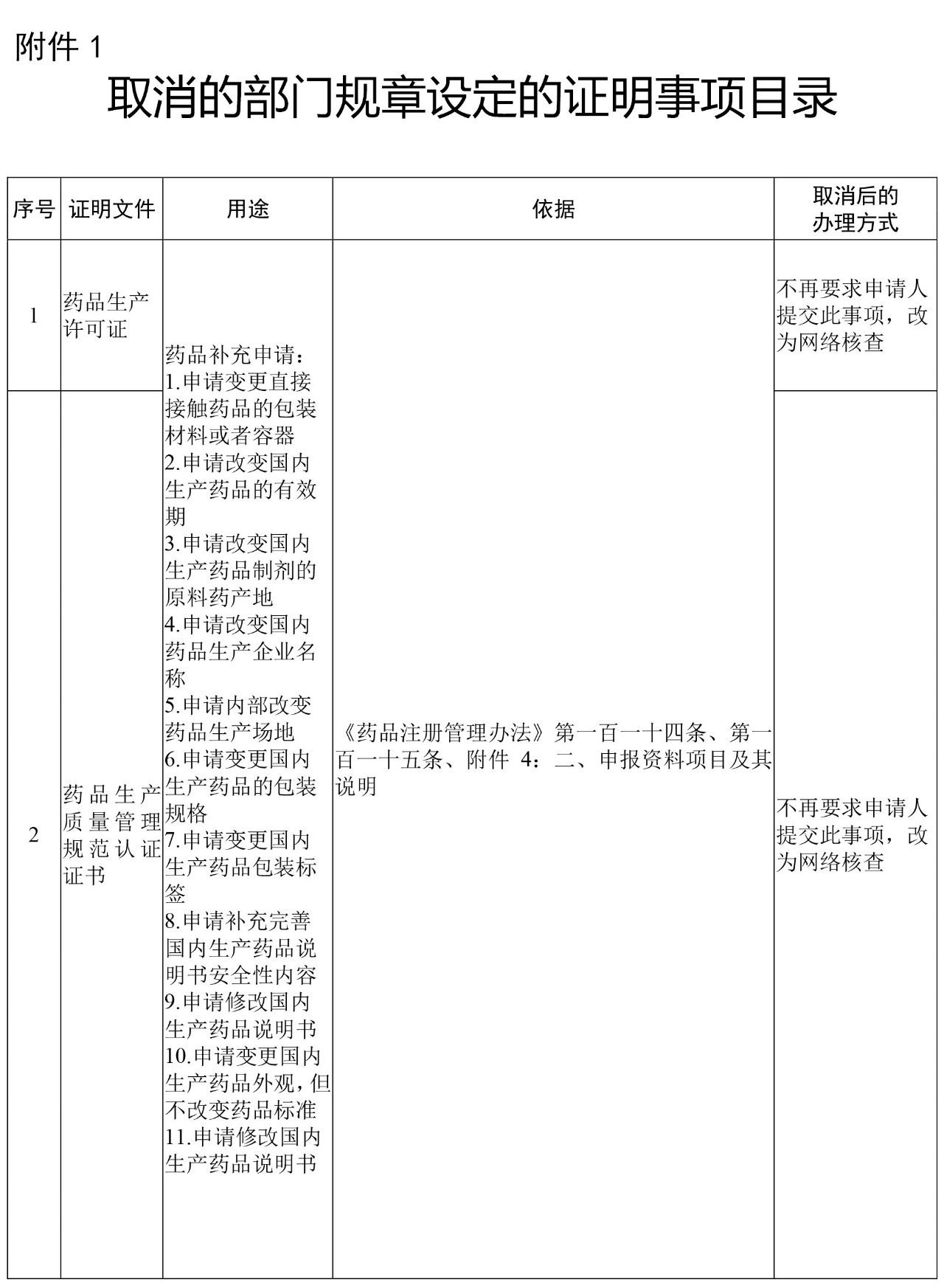
根据《国务院办公厅关于做好证明事项清理工作的通知》(国办发〔2018〕47号)要求,为进一步减证便民、优化服务,国家药品监督管理局决定取消36项证明事项(详见附件),现予以发布。自发布之日起,附件所列规范性文件设定的证明事项停止执行。附件所列部门规章设定的证明事项涉及修改部门规章的,按程序修改部门规章后再停止执行。
特此公告。
附件:1.取消的部门规章设定的证明事项目录
2.取消的规范性文件设定的证明事项目录
国家药监局
2019年4月22日






声明:药研江湖对所有公众号产生内容保持严谨、中立的态度。文章仅供交流学习使用。如遇到内容有误,请与我们联系进行讨论和修改。(010-65104668)



