摘 要
杂质研究与控制是把控药品质量风险的重要内容之一,基于杂质谱分析的杂质控制是“质量源于设计”基本理念在杂质研究与控制中的具体实践,需要与CMC各项研究乃至药理毒理及临床安全性研究等环节关联思考、综合考虑,而不仅仅拘泥于提供准确的分析数据。本文针对当前CTD申报资料中杂质研究方面存在的问题与不足,结合CTD过程控制和终点控制相结合、研究和验证相结合、全面系统的药品质量控制理念,探讨仿制药杂质研究与控制的基本逻辑思路,提出CTD申报资料中杂质研究与控制方面几个需要关注的问题。
关键词:杂质研究与控制 杂质谱 CTD格式
杂质研究与控制是一项系统工程,需要以杂质谱分析为主线,安全性为核心,按照风险控制的策略,将杂质研究与CMC各项研究,乃至药理毒理及临床安全性研究等环节关联思考、综合考虑,而不仅仅拘泥于提供准确分析数据的传统思维,不是一项孤立的分析工作。CTD(Common Technical Document)申报格式体现了过程控制和终点控制相结合、研究和验证相结合、全面系统的药品质量控制理念,更加符合杂质研究与控制的基本规律和逻辑思路。自2011年4月起,药审中心陆续发布了多项有关CTD格式及技术审评的相关要求及电子刊物,对于国内研发单位正确理解CTD格式内含的基本精神起到了一定的促进作用,但就目前阶段的申报情况看,有些申报资料在杂质研究方面仍存在一些不足,仅仅是形式上的CTD格式,尚未实质性贯彻CTD的基本逻辑思路。以下是针对目前CTD申报资料中杂质研究相关问题的一些考虑。

CTD格式中杂质控制的考虑要体现在CMC的各个环节,而不是仅仅局限在“质量控制”模块。如制剂的原辅料控制中,原辅料的选择与控制要考虑以符合制剂质量要求(杂质等)为核心,必要时进行精制处理并制定内控标准;关键工艺步骤及参数的确立、工艺开发过程等要考虑以杂质是否得到有效控制为重点关注之一;制剂相关特性中要体现与原研产品杂质谱等的对比情况;包材、贮藏条件以及有效期的确立等也要以杂质是否处于安全合理的可控范围内为核心等等。实际上这正是源头控制、过程控制与终点控制相结合的杂质控制理念的体现,在研发工作及申报资料的整理中都需要针对性的贯彻实施。
有些申报资料在某种程度上未能充分体现杂质研究的整体性,对杂质控制措施仅强调了终点控制措施,尚未充分体现源头控制与过程控制的基本思路,具体表现在如下方面:
(1)制剂杂质控制受制于原料药质控水平的约束,以目前国内批准的原料药杂质水平现状为由,未能根据该品当前杂质控制的水平与趋势,对原料药提出较为严格的针对性的杂质控制要求,并进行质量内控,因而难以确保制剂杂质控制水平与目前国际水平相适应;
(2)在论述说明制剂相关特性时,未提供与原研产品杂质谱的对比分析情况;
(3)关键工艺步骤及参数的确立、工艺开发过程相关内容中未详细说明杂质谱的变化情况,缺失关键质量数据的支持。
CTD格式的特点之一是研究内容模块化呈现,但需关注杂质分析与控制的系统性与整体性,不能割裂各项内容的必然联系和有机统一。比如对原料药而言,杂质分析与控制的相关内容会分布在分析方法(3.2.S.4.2)、方法学验证(3.2.S.4.3)、杂质对比研究与杂质谱分析(3.2.S.4.5)、杂质情况分析总结(3.2.S.3.2)、样品检测与数据积累(3.2.S.4.4)、控制限度(2.3.S.4.1)等各模块中,但杂质研究又是一项系统工程,具有统一的整体性,因此,不要因为申报资料格式的模块化而人为割裂各项研究内容的相互联系,甚至遗漏相关研究内容,要高度关注杂质分析与控制的系统性与整体性,将杂质研究与控制的全部内容和信息体现在相应模块中。如详细的杂质研究报告可以体现在3.2.S.4.5中;3.2.S.3.2要报告杂质研究的结果;杂质分析方法的筛选、研究与验证内容要在3.2.S.4.3中体现;对仿制药而言,杂质限度确定的论证与依据需要在与原研产品进行全面的杂质谱对比研究基础上进行论证说明,因此,与原研产品的对比研究及结论要在3.2.S.4.5中体现。
有些申报资料忽视了各项研究间的关联性,未能充分突出仿制药研发的特点,具体体现如下:
(1)对分析方法的来源没有足够明确的说明,在分析方法的筛选、优化等方面做了哪些研究等信息缺失,只有方法学验证内容,缺失方法学筛选研究的相关信息;
(2)没有比较说明采用的杂质分析方法与USP、BP/EP、JP等药典同品种分析方法相比有哪些区别和优势,未能从分析方法、杂质控制种类及限度要求等方面的比较情况评估拟定质量标准的杂质控制水平;
(3)缺失放行标准质控限度确定的依据进行论述,3.2.S.4.5中只对货架期标准限度的确定进行了相关说明,未从杂质来源与特点、数据积累、稳定性考察等角度论述放行标准中相关限度确定的依据。

从杂质谱分析入手确立科学的杂质研究基本思路。杂质谱包括药物中所有杂质的种类、来源及特性等信息,通过杂质谱分析较为全面地掌握产品中杂质概貌(种类、含量、来源和结构等);有针对性地选择合适的杂质分析方法,以确保杂质的有效检出和确认;通过与原研产品杂质谱的对比研究,根据各相应杂质的一致性求证,或跟踪杂质谱对安全性试验或临床试验结果产生的影响,评估各杂质的安全性风险和可接受水平;结合规模化生产时杂质谱的变化情况,确立安全合理的杂质控制水平。
基于杂质谱分析的杂质研究是一种“以源为始”的主动思维模式,以“质量源于设计”的观点,从杂质来源入手,从制备工艺、化学结构、处方组成的分析出发,评估、预测产品中可能存在的及潜在的副产物、中间体、降解物以及试剂、催化剂残留等大体的杂质概况,辅以适当的强制降解、对照物质的加入等验证的手段,考证建立的分析方法是否能够将它们逐一检出,并进行相应的方法学验证工作;相比之下,传统的杂质研究是一种“以终为始”的被动行为和逆向思维模式,从杂质分析的结果出发,仅从建立的某种检测方法所检出的有关物质中归属其来源情况,而未充分分析与验证可能存在的潜在杂质情况,建立的分析方法能否全面检出这些杂质,故容易出现杂质漏检的情况,难以全面掌握产品的杂质谱。
杂质谱分析表明某原料药所采用的合成路线会产生具有遗传毒性的双叠氮杂质ROX,但最初建立的分析方法未检出该杂质,但不能确定是产品中的确不存在该杂质,还是建立的分析方法不能有效检出该杂质,经定向制备该杂质,采用标准加入法有针对性的分析考查,采用改进后分析方法在正常产品中检测到该物质,尽管其含量极低,考虑到其较强的毒性情况,质量标准中仍作为特定杂质予以严格控制,保证了其临床应用的安全性。因此,基于杂质谱分析的杂质研究是一种相对科学的思维模式,对于有效掌控杂质安全性风险具有重要意义。
分析方法的验证应具备针对性和全面性。杂质的微量性和复杂性,使得检测方法的专属性、灵敏度和准确度十分关键。杂质分析方法的对象是各个潜在的杂质,因此,其分析方法的验证需要根据不同杂质的特点综合设计验证方案,进行有针对性的规范验证。
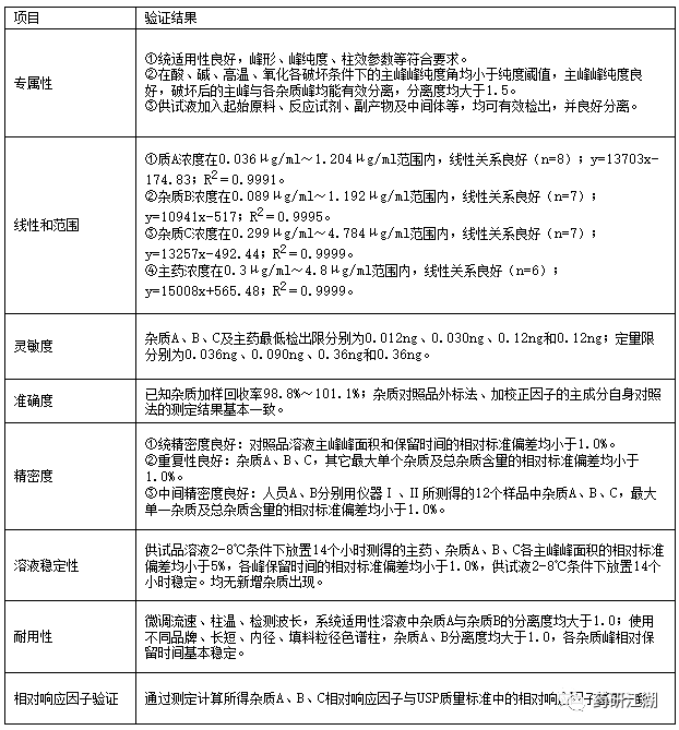
一些申报资料中对杂质分析方法的灵敏度、准确度等仅仅针对主药化合物进行验证,仍无法说明是否适用于相关杂质的检出和定量。如下是某药物有关物质测定方法学验证总结,基本体现了方法学验证的针对性与全面性,建议参考。

杂质限度的确定应符合相关技术指导原则的要求。在分析方法相同的情况下,各特定杂质应不超过同品种或同类品种法定标准的相应限度;非特定杂质应采用LC/UV、LC/MS、PDA等多种方法与原研产品或ICH成员国产品进行杂质比较,说明各杂质与原研产品的一致性,相同杂质限度可参考ChP、USP、BP/EP、JP等药典同品种最严格的单个杂质限度确定;与原研产品不同的杂质,即新增杂质,建议按杂质指导原则进行研究,并采用相对保留时间的方式作为特定杂质进行逐个控制,控制限度建议不超过指导原则的鉴定限度;如采用相对保留时间方式对相关杂质进行针对性控制,需对方法耐用性进行深入研究,在此基础上标准中规定色谱柱品牌、长短、内径、填料的粒径、柱温以及主成分和相关特定杂质的保留时间等信息,以保证检验方法的可行性和重现性。
头孢唑林钠已收载入现行版EP、BP、USP和中国药典2010年版。其中USP35采用HPLC梯度洗脱法,检测波长210nm和254nm,以相对保留时间定位15种特定杂质,并用校正因子控制各特定杂质限度分别不得过0.5%-1.0%,其他未知单杂不得过0.1%,总杂不得过3.5%。表明本品杂质情况较为复杂且需严格控制。而一些申报资料采用HPLC等度洗脱、单波长检测,未进行不同方法检出能力的比较,未能充分利用现行版国外药典同品种标准中杂质控制信息,考察采用的分析方法能否有效检出产品中可能存在的各种潜在杂质,以及产品中实际存在的杂质情况,仅控制杂质A和E分别不得过0.5%和1.0%,其他单杂均不得过1.0%,总杂不得过3.5%。故研究资料尚不能充分说明产品杂质是否得到有效控制。
药品中的杂质是否得到全面准确的控制,直接关系到药品的临床安全性,因此,杂质研究与控制是药品质量控制研究的重要内容之一。目前来讲,基于杂质谱分析的杂质控制是“质量源于设计”基本理念在杂质研究与控制中的具体实践,对于有效掌控杂质安全性风险具有重要意义。
作者:张哲峰 成海平 宁黎丽 田洁 化药药学二部
声明:药研江湖对所有公众号产生内容保持严谨、中立的态度。文章仅供交流学习使用。如遇到内容有误,请与我们联系进行讨论和修改。(010-65104668)



